Inbox Submission Review Mail
The Emplifi Ratings & Reviews Inbox Submission Review Solicitation Email (RSE) widget embeds your Rating & Review form right into your shopper’s email on Inbox Submission, eliminating a crucial obstacle to getting your customers to submit a review.
The Inbox Submission RSE form

The Inbox Submission RSE form:
Solicits content for a single product item (the most expensive item from the shopper’s last purchase).
Includes a review solicitation and Visual Content call-to-action for a single product item.
Includes Review other items call-to-actions for up to three other items from the order.
Older or customized templates may not include this call-to-action by default. To add it, contact Emplifi Support.
Features your company branding email header graphic. The image must be 600px wide.
Visual Content CTA
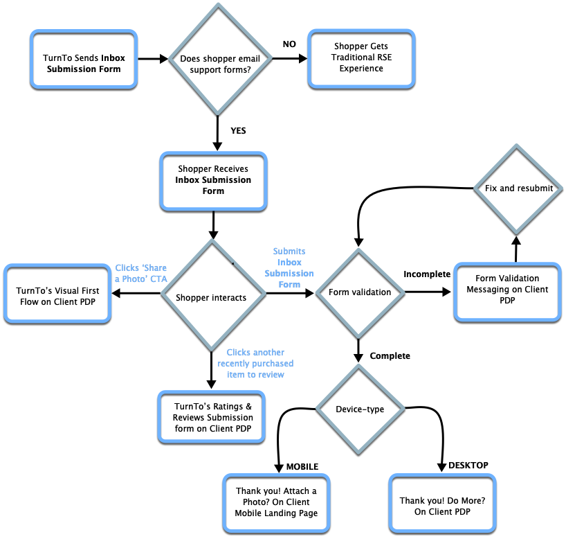
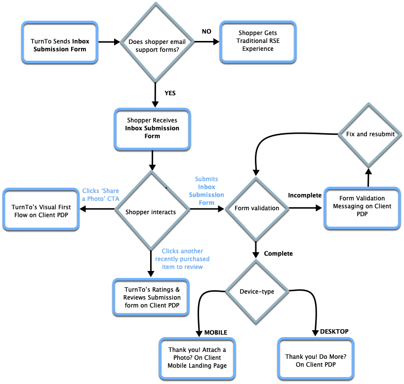
The Inbox Submission RSE form cannot accept file attachments. For Visual Review customers, we prominently feature a How did it look in real life? Share a Photo call-to-action on the Inbox Submission review form experience. Clicking it brings the user to the Visual First Flow on your PDP.
Review form field order
The review form includes fields in this order:
Overall Rating - Star rating. Required.
Review - Required.
Review Title - Required or optional, depending on your validation rules.
Custom Review Subdimensions - Any custom subdimensions you have created. Required or optional, depending on your validation rules.
Shopper Profile Dimensions - You can choose to include shopper profile dimensions in the email in settings.
Sweepstakes agreement field - You can add a promotion or sweepstakes agreement checkbox to the form. You can customize the agreement text. You can also include links in the text.
Terms of service agreement field - You can add a terms of service agreement checkbox to the form. You can also include links in the text. When the checkbox is present, shoppers must agree to terms and conditions, privacy policies, or other guidelines before submitting a review.
Review other items CTA
The Inbox Submission RSE form cannot accept multiple reviews. For shoppers whose order had multiple products, we feature Review other items you recently purchased call-to-actions for up to three items. Clicking one brings the user to the Review Submission Form on your PDP.
Inbox Submission review flow
Note that the shopper is automatically authenticated from email, reducing friction on all paths.

Inbox Submission fallback email
If a shopper's email does not support forms, the shopper sees a traditional Review Solicitation Email.

Inbox Submission – completion
After completing an inbox submission, the shopper is thanked and prompted to The Do More Screen:

Inbox Submission – mobile
A shopper can complete an Inbox Submission on their mobile device.

After completing a mobile inbox submission, the shopper is thanked and prompted to add a photo.