Inbox Submission Question Mail
Question Mail is part of Emplifi's Community Q&A product. With Community Q&A, you'll allow shoppers to ask questions on your Product Detail Pages. Those questions may be viewed by fellow shoppers. Emplifi also maintains owner pools—shoppers who have purchased a product—and uses sophisticated algorithms to contact those shoppers to ask them questions asked by other shoppers.
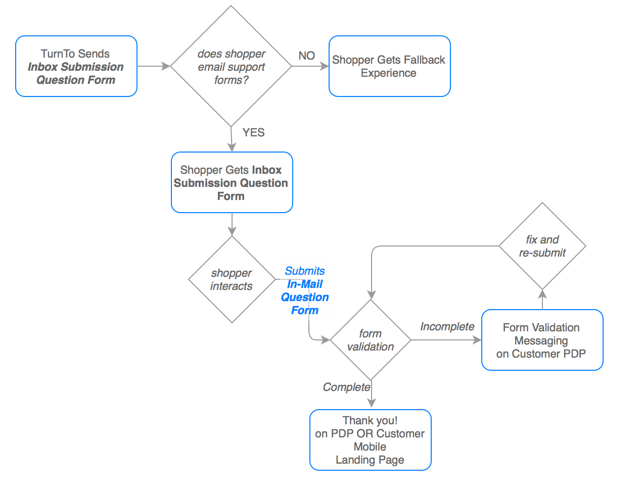
With Question Mail, when a shopper receives a product question in an email, the form to answer the question is embedded inside the email. The shopper can answer the question right there inside the email, without needing to open a browser or follow a link.
The Question email form
Shoppers with supported clients get the full in-email experience, and those who don't see the fallback template that features only the 'Answer This Question' call to action.
Custom Header
You can provide a header graphic (600px wide) unique to the question email that includes branding or other promotional messaging.
Templates
If enabled, shoppers can assign their question to one or more SKUs or they can assign the question to a general topic based on your product structure.
Single item question - The most common use case, this template is sent to a past buyer of an item to answer a question associated with a single item in your product catalog.
Multiple item question - Template used when the question has more than one catalog item attached to it. It displays up to three product images.
Category or topic question - No product image is displayed, and text refers to the category-relevant item that the shopper purchased.
Screens for the form and fallback version for all question types are shown below.
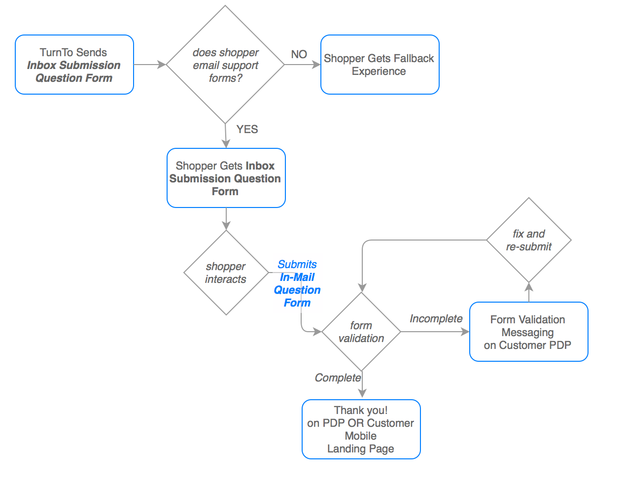
Inbox Submission question flow
Note that the shopper is automatically authenticated from email, reducing friction on all paths.

Inbox Submission Question Email Examples
Single item question form email

Multiple item question form email

Category or topic question form email

Fallback email - all question types
Single item question

Multiple item question

Category or topic question

Desktop landing
Inbox Submission question form error message

Inbox Submission question form success message

Mobile landing
Inbox Submission question form error message

Inbox Submission question form success message
